聚焦前庭性偏头痛诊疗困境 专家共识推动规范化进程


前庭性偏头痛(Vestibular migraine,VM)是一种与偏头痛相关的常见的发作性前庭综合征,表现为反复自发性或诱发性眩晕或头晕,并有偏头痛发作的特征性症状。当前国内临床实践中,其临床诊断仍面临严峻挑战。在近日于南京开幕的2025年中国头痛大会上,来自中南大学湘雅二医院神经内科的张洁教授就对《中国前庭性偏头痛诊治专家共识(2025)》进行了深度解读,旨在推动规范化诊疗。

背景:国内对于VM存在诊断不足或过度诊断的问题,基于研究进展和临床需求对共识进行更新
流程:共识的制定流程和内容如图1所示

图1
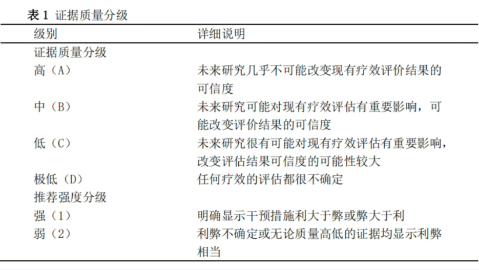
本共识中推荐的治疗措施根据证据质量分为 4 级,如表1所示。

表1

国内尚无VM流行病学调查的数据,国外数据显示:
①一项美国的调查研究报道 VM 的年患病率为 2.7% ,VM在偏头痛病人中约占10.3%~21%。
②VM是导致复发性眩晕的第2大常见病因,是神经源性眩晕的首要原因,患病率是“梅尼埃病”的5-10倍,仅次于良性阵发性位置性眩晕(BPPV)。
③VM在在头痛专病门诊就诊病人中约占3.9%~4.6%,在头晕专病门诊约占 4.2%~29.3%。
④VM 的发病年龄在 8-64 岁,平均发病年龄 37.9-44.3 岁,VM女性与男性的比例为1.5~12.4:1。
⑤在儿童中,VM 和儿童复发性眩晕是引起儿童眩晕的最常见原因。
⑥37-73.1%的 VM 病人有偏头痛家族史,28.1-66.2%有发作性眩晕的家族史。

VM 的发病机制尚不明确,其可能的机制包括:
遗传因素: VM 具有家族聚集性的特点,在遗传学上具有异质性。
皮层扩散性抑制(cortical spreading depression,CSD):CSD 目前被认为是偏头痛先兆的假设机制,当 CSD 到达参与前庭信息处理的皮质区域时可能引起前庭症状。
三叉神经血管系统(trigeminovascular system,TVS):TVS 内神经活动的改变被认为是偏头痛的主要机制。TVS 的激活促进血管周围末梢释放 CGRP 等血管活性神经肽,导致神经源性炎症。TVS 的感觉纤维投射至内耳、前庭核、下橄榄核、前庭小脑等周围和中枢前庭结构。
中枢信号整合异常: VM 是前庭通路和偏头痛通路之间整体重叠交叉的结果,大脑皮层对前庭信号、疼痛信号和视觉信号等多种感觉信号通路的整合出现异常也可能出现 VM 症状。
离子通道缺陷:神经元电压门控钙离子通道(CaV2.1)、瞬时受体电位(,TRP)、酸敏感离子通道(ASIC)等离子通道的缺陷 通过触发神经元异常活性,也可能导致 VM 发作。

症状:
VM患者的主要临床表现为发作性的自发性或位置性眩晕,每次发作持续数秒钟至数天,并伴有偏头痛的症状,其前庭症状的特征如下图2所示:

图2
前庭症状与头痛发作在时间上未必同步,其可出现在偏头痛病程的不同阶段,具体关联模式见图3。

图3
体征:
发作期:
①约 70% 的病人会出现病理性眼震,其中自发性眼震的发生率为 45-71.3%,可表现为自发性水平性、垂直性、扭转性眼震,也可表现为位置性眼震,部分自发性眼震病人在位置改变后眼震方向发生改变。
②少数病人可见凝视诱发性眼震和扫视性跟踪异常。
③指鼻试验、跟膝胫试验通常正常。
④VM发作期多数病人出现姿势步态异常,睁眼时步态不稳或睁眼串联步态异常,昂伯征或昂伯加强试验阳性。
⑤约50%VM病人存在中枢性前庭功能障碍,15%的病人存在外周性前庭功能障碍,另有 35%的病人的不能明确定位。
发作间期:
①平滑跟踪的矫正性扫视及位置性眼震较为多见,其它异常的表现有摇头性眼震、凝视诱发性眼震、过度换气诱发的眼震、乳突震动诱发的眼震、前庭眼反射抑制失败、昂伯加强试验阳性等。
②多次随访能够显著提高发现异常眼动的概率。对VM 病人平均随访9年,发现眼动异常率从首诊的16%增至41%。其中最常见的异常眼动为中枢性位置性眼震。
③对VM病人随访8年,发现扫视性跟踪异常率从首诊的 20%上升至63%。

前庭性偏头痛本质上属于原发性头痛,辅助检查多正常。
听力学检查:在眩晕发作期,部分患者有听力下降的主观感受,但多数听力学检查无明显听力损伤的证据。
前庭检查:大约10% -20%的病人可发现单侧前庭功能减退,可发现中枢性、外周性和混合性眼震,提示VM影响前庭外周或中枢功能。
半规管功能检查:部分患者冷热试验可出现半规管轻瘫和优势偏向。
视频头脉冲试验:在 11%~15%的VM患者发现异常。
前庭肌源性诱发电位检查:可发现内耳结构异常所致的眩晕,但无特异性。
头颅MRI:小样本研究报道VM患者的MRI液体衰减反转恢复序列(FLAIR像)见皮质下脑白质、半卵圆中心点状白质高信号(不应当做腔隙性梗死灶)。

前庭性偏头痛的诊断标准



鉴别诊断
梅尼埃病(MD):
以膜迷路积水为主要病理特征的内耳病
临床表现为发作性眩晕、波动性听力下降、耳鸣和(或)耳闷胀感, 眩晕发作通常持续 20分钟-12小时
至少一次听力学检查发现患耳有低-中频听力下降
当同一病人两种不同类型的眩晕发作分别符合 MD和VM的诊断标准时,可诊断为梅尼埃病/前庭性偏头痛叠加综合征
动态纵向观察疾病的演变有助于修正最后诊断,VM即使出现波动性听力下降、耳鸣、耳闷,最终也不会进展到中-重度听力下降,其听力下降通常表现为双耳对称性下降型曲线,而MD 后期的听力曲线为单耳或不对称性的平坦型曲线
脑干先兆偏头痛:
一种罕见的先兆偏头痛,先兆症状至少包括两种可逆的脑干症状
至少60%的病人脑干先兆包括眩晕发作
眩晕等脑干先兆症状先后持续 5-60分钟消失,随即在60 分钟内出现头痛发作,先兆也可伴随头痛同时出现
良性复发性前庭病(良性复发性眩晕):
指病因未明的成人复发性眩晕
持续数分钟-数小时,无神经系统或听觉症状,不符合 VM或MD的诊断标准
中年女性最常见,偏头痛预防药治疗可有效
通过长时间随访,少部分病人可发展为VM或梅尼埃病,多数病人仍为原来的发作形式,但发作减少
良性阵发性位置性眩晕(BPPV) :
临床表现为相对重力方向的头位变化时诱发的短暂性眩晕和特征性眼震
BPPV位置诱发的眼震与受累半规管方向一致,有潜伏期、疲劳性,持续时间一般不超过 1 分钟
如果不行复位,发作期通常持续数周,数年发作一次
VM可与BPPV共病,最近有研究通过临床多因素构建的诺模图有助于识别伴位置性眩晕的VM病人的BPPV成分
运动病(晕动症):
表现为运动和视觉刺激诱发眩晕/头晕,运动和视觉刺激终止后症状缓解
运动刺激停止后眩晕减轻,提示运动病
若眩晕持续存在,可能是运动诱发了VM;若平素无运动病,反复集中于一段时间出现头动和/或视觉诱发眩晕或头晕,也考虑为VM的发作
发作性共济失调2型(EA2) :
是遗传性共济失调中最常见的类型
50%的病人有偏头痛病史,表现为发作性共济失调、构音障碍和眩晕,发作时可伴偏头痛发作,持续数小时-3天,儿童期起病常见,也有中老年起病的报道
发作间期常可见到明显的中枢性眼震
发作时以共济失调为突出表现,可伴构音障碍或其他脑干症状,甚至伴随癫痫、认知障碍,后期可能出现持续性的小脑体征
筛查CACNA1A基因突变有助于确诊
张洁教授在报告中进一步优化了VM的诊断与鉴别诊断流程,通过流程图形式实现精简呈现,显著提升临床实用性,具体流程见下图:


VM的治疗涉及到患者教育、药物治疗、神经调控、其他治疗等多维度,大多参照偏头痛和急性眩晕的处理方案。
患者教育
规律作息、定期锻炼、适当饮水、充足睡眠;
避免诱发因素(饮食——地中海饮食、理化因素——噪音、强光刺激等);
合理压力管理
普及偏头痛相关知识,确立科学理性的防治观念与目标,建立切合实际的期望;
避免止痛药物的过度使用;
应鼓励患者记录头痛头晕日记,以协助头痛的诊断与治疗方案的制定。
急性发作期治疗
治疗目的:快速、持续地解除眩晕、头痛及相关伴随症状,恢复患者生活、职业、学习及社会能力。
疗效评价常用的标准:用药后特定时间内症状减轻或消失,无再发;减少不良事件的发生
急性治疗的药物:VM 急性发作期用药可参考偏头痛急性期止痛药的使用,如曲坦类药物(推荐意见:2D)
非特异性药物:
非甾体抗炎药: 如布洛芬、双氯芬酸、萘普生及阿司匹林等
对乙酰氨基酚
对乙酰氨基酚与咖啡因复方制剂
吲哚美辛
特异性药物:
曲普坦类:利扎曲普坦、佐米曲普坦、舒马曲普坦
麦角胺及其衍生物
地坦类:拉米地坦
吉泮类:瑞美吉泮、乌布吉泮
眩晕和呕吐严重的病人
可经验性予前庭抑制剂、止吐药对症处理,如苯海拉明、异丙嗪、山莨菪碱、甲氧氯普胺、苯二氮卓类等,该类药物使用应注意疗程不超过72小时,否则可能不利于前庭代偿。
非药物治疗
药物不耐受或疗效不佳的,可尝试行神经调控治疗(2D),如体外三叉神经刺激(eTNS)、无创迷走神经刺激(nVNS),在VM急性治疗中显示出初步的治疗潜力,但均为小型回顾性非对照研究,疗效和安全性未来仍需进一步评估。

VM的预防性治疗
目的:降低头晕和头痛的发作频率,减轻发作程度,减少失能并提高急性发作期的疗效。
预防性治疗的指征是 VM 发作持续时间长或造成失能,病人的生活质量、工作和学业严重受损,参考《中国偏头痛诊治指南(2022 版)》建议。
治疗指征
①每月2次以上的偏头痛发作;
②急性期治疗无效或不能耐受;
③存在药物过量风险;
④严重影响生活、工作或学习;
⑤存在频繁、时间较长或令患者极度不适的先兆;
⑥特殊类型的偏头痛,如偏头痛性脑梗死、偏瘫性偏头痛、脑干先兆偏头痛、偏头痛持续状态等;
⑦患者需求等。
针对每月发作≥2次的偏头痛患者,其预防性治疗的决策需综合下表所列临床评估参数。

预防治疗药物选择

VM 预防治疗-非药物治疗
生活方式调整
生活方式调整包括改善睡眠质量、规律运动、按固定时间进食以及避免已知的饮食触发因素。其中,改善睡眠质量对症状的改善作用最为显著。(2D)
前庭康复锻炼
对于 VM 病人,前庭康复锻炼的适应性和个体化至关重要。考虑到初期部分病人可能对头动和视觉刺激较为敏感,建议从较短的治疗训练课程开始,并逐步增加课程时长, 以帮助病人建立耐受性。(2D)
认知行为疗法
根据当前的证据,CBT 在预防 VM 的疗效存在很大不确定性。因此,我们建议在实践中谨慎使用 CBT,并在决策时考虑病人的个体情况、偏好以及可用资源(2D)
其他治疗方式
包括营养素补充、益生菌、抗阻训练、中药、针灸治疗 等,由于均为单个病例系列、队列或极低质量 RCT 研究,难以形成推荐意见。
特殊人群治疗
儿童、孕妇、哺乳期的治疗缺乏临床研究证据,大多参照偏头痛治疗方案和特殊人群用药注意事项。
儿童
1、急性发作首选非药物治疗,若无效可选用对乙酰氨基酚、布洛芬、曲普坦类药物。小样本回顾性研究显示曲普坦类药物对 70%的 VMC 病人急性发作有效
2、预防治疗可选用阿米替林、托吡酯,对 80%以上的 VMC病人有效。普萘洛尔、辅酶 Q10 也可用于儿童偏头痛的预防治疗。
孕妇和哺乳期妇女
尽量非药物治疗
1、急性发作可选的药物有对乙酰氨基酚、曲普坦。
2、预防药物可选择低剂量普萘洛尔,孕期合并焦虑时可选用二线药物阿米替林,哺乳期用阿米替林对婴儿有镇静作用,仅在普萘洛尔无效时可选择。

共识意义:为临床诊疗提供规范化指导,提高医生对疾病的认识和管理质量。
现有问题:诊断存在不足与过度诊断,治疗证据等级低。
未来方向:开展大规模随机对照临床试验,建立标准化治疗路径。